首页
关于湘咨
集团概况
集团领导
组织架构
集团资质
集团荣誉
新闻动态
集团新闻
子公司新闻
公示公告
党建工作
党建动态
群团工作
党风廉政
业务领域
按专业
智库研究
规划研究
投资咨询
工程设计
工程勘察
招标代理
项目管理(项目代建)
造价咨询
工程监理
全过程工程咨询
工程总承包(EPC)
按行业
建筑
农业、林业
水利、水电
电力(新能源)
市政公用工程
生态环境
低空经济
轻工
烟草
医药化工
信息公开
公司概况
纪检监督
应急处置
党建情况
社会责任
安环维稳
人事信息
联系我们
联系我们
纪委举报
湘咨管理公司
新闻动态
News & Trends
集团新闻
子公司新闻
公示公告
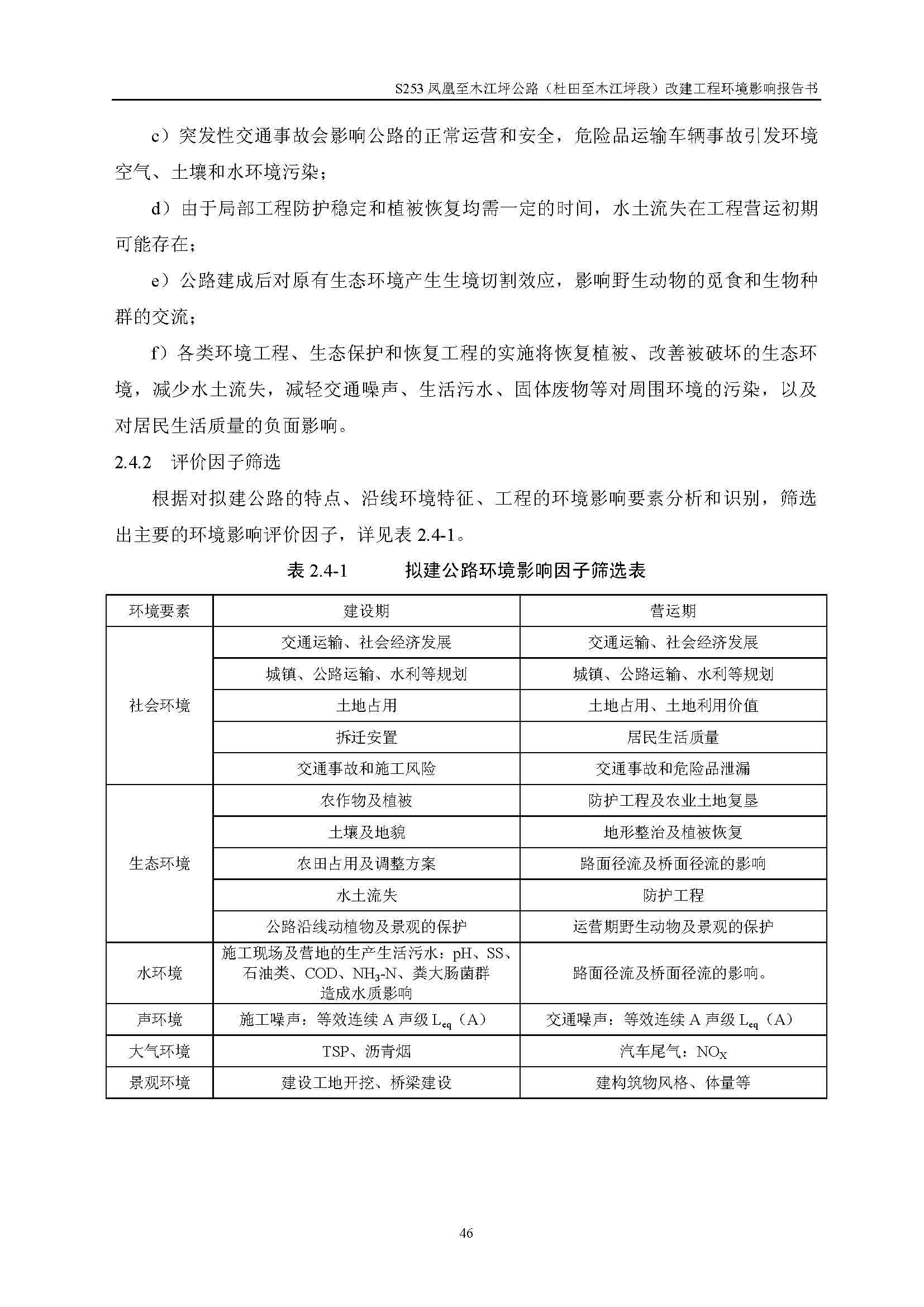
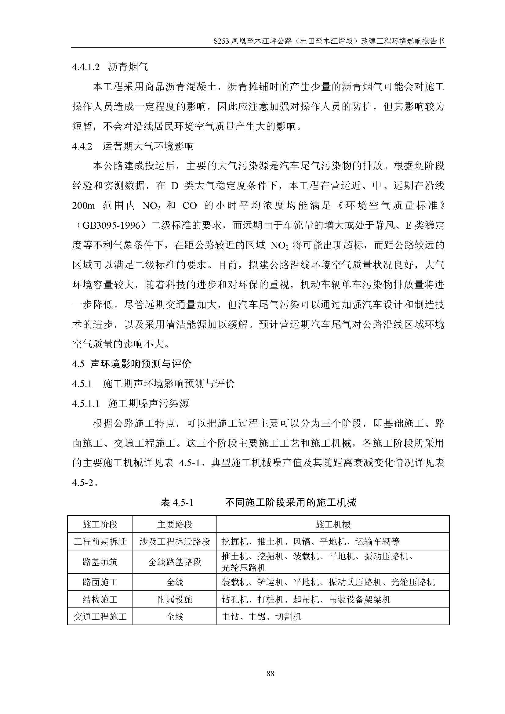
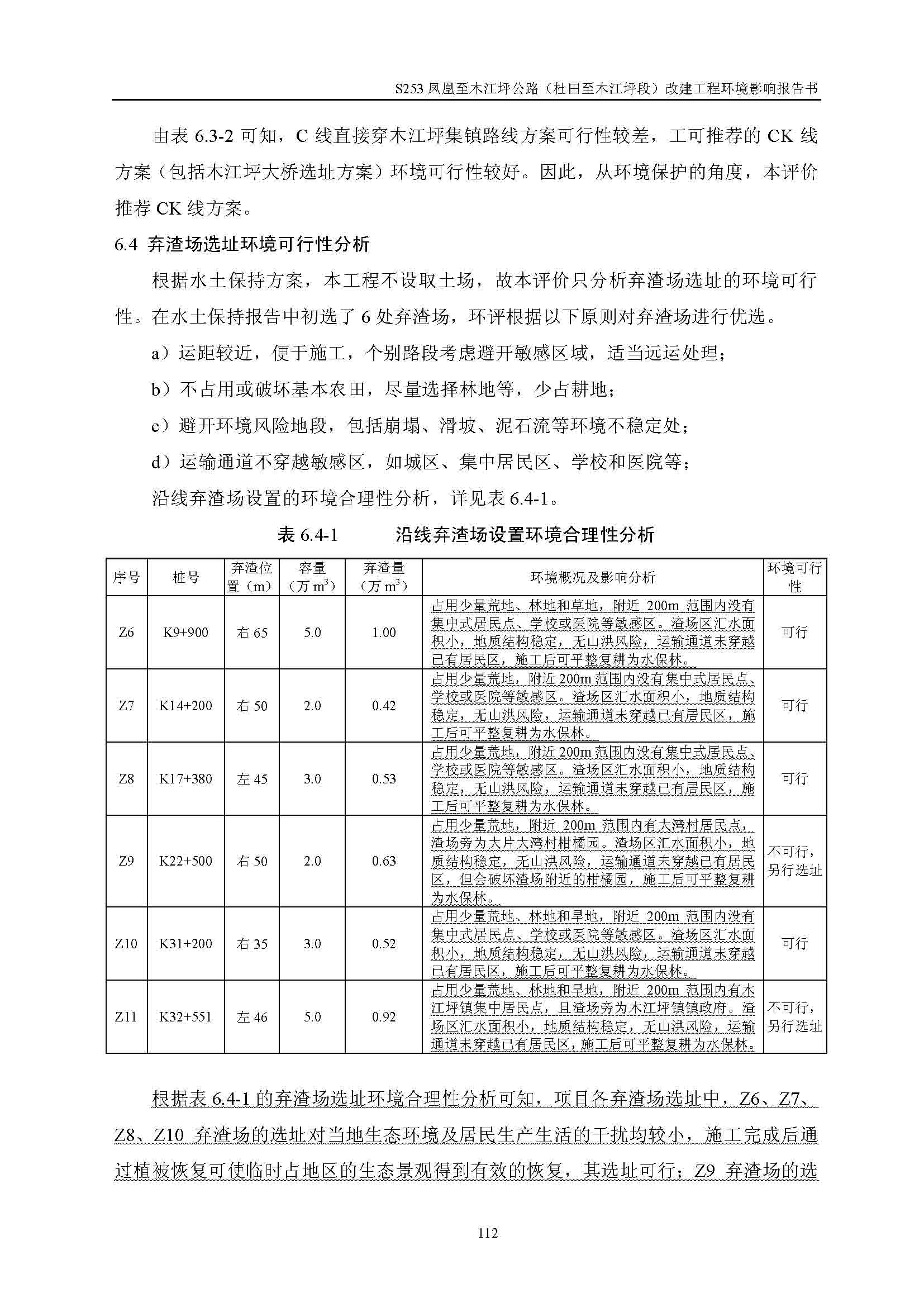
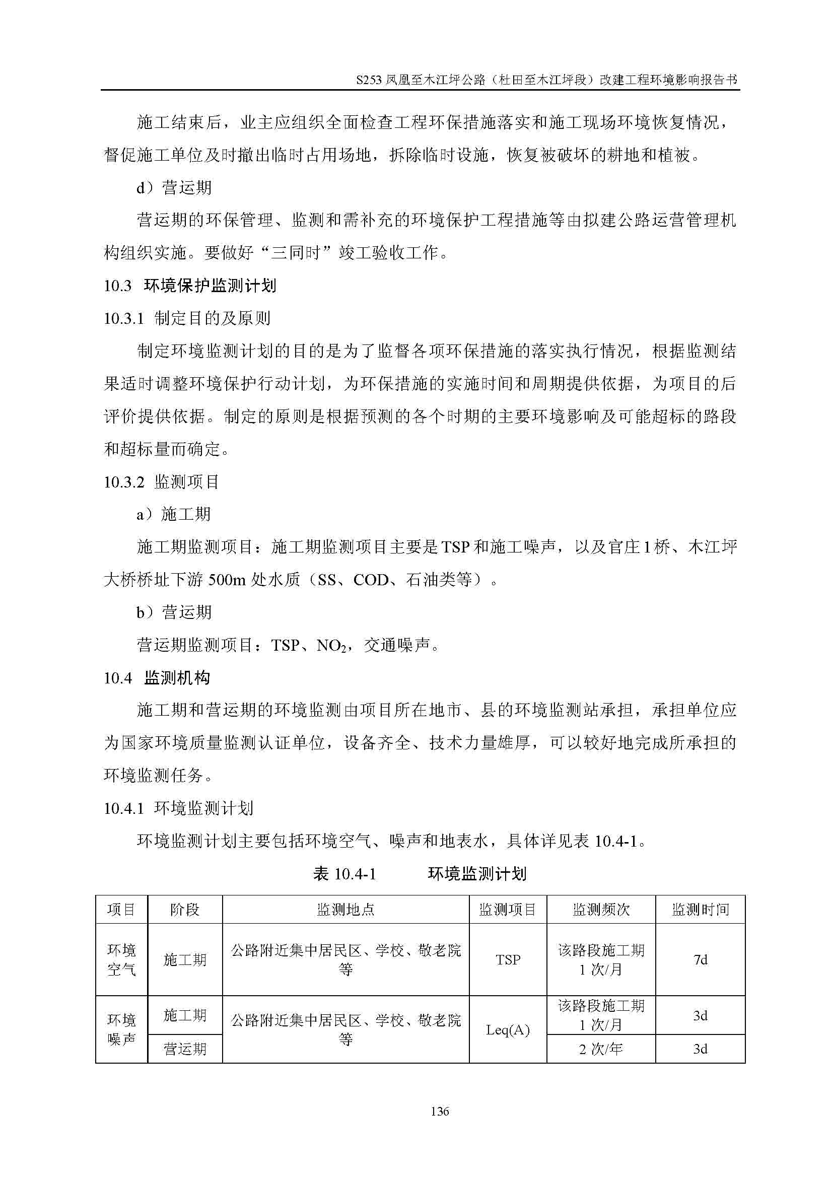
S253凤凰至木江坪公路改建工程环境影响报告书
2014-04-03
次
上一篇:省道S252、S336线泸溪白沙-辰溪潭湾(泸溪段)公路工程
下一篇:G209会同县城绕城公路环境影响报告书